Why Bullies Have More Sex
Bullies are the bane of many a high schooler, and they also apparently have more sex that their less aggressive and manipulative counterparts. That’s according to a new study published in the journal Evolutionary Psychological Science.
Researchers, led by Daniel Provenzano from the University of Windsor in Canada, found that bullying might have evolved as a behavior for men to assert dominance and show their strength, while signaling to women that they are good prospective mates who will provide for their needs and offspring. If you think about the issue from an evolutionary perspective, say the scientists, a male’s dominance is meant to make him more attractive to sexual partners and scare off any rivals.
The study involved two sets of young people – a group of 144 whose mean age was 18.3 and a larger colort of 396 adolescents with a mean age of 14.6. The participants filled out questionnaires on their sex life and bullying incidents. This allowed the researchers to zero in on personality differences that make one more likely to be a bully in order to win over sexual partners.

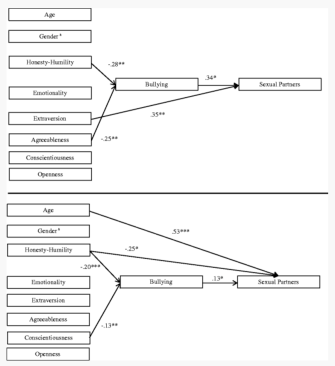
Significant direct and indirect paths for personality, bullying, and number of sexual partners. The top figure is for older adolescents and bottom figure is for younger adolescents. Credit: Provenzano.
The research team found that younger people who were scoring lower in “Honesty-humility” were more likely to bully others to get more sexual partners.
“Younger adolescents lower in ‘Honesty-Humility’ may therefore strategically manipulate others in a variety of ways to obtain more sexual partners,” said Provenzano. “Our findings indirectly suggest that exploitative adolescents may have more sexual partners if they are able to strategically use exploitative behaviour like bullying to target weaker individuals.”
One reason these adolescents bully others is to display strength and dominance in order to attract the opposite sex. They might threaten rivals or put them in a bad light to increase their own chances.
Professionals dealing with young adults need to recognize the role of sexual motivation in bullying, suggests Provenzano.
You can read the study from the scientists here.